学校主页
|
后台管理
|
用户手册
|
网群地图
常州市武进清英外国语学校
部编版小学语文综合性学习实践及策略研究
课题网站
当前位置:
武进教育课题网站
>
常州市武进清英外国语学校
>
课题列表
> 课题网站 > 部编版小学语文综合性学习实践及策略研究 > 学习资料
栏目导航
计划总结
学习资料
活动信息
研究成果
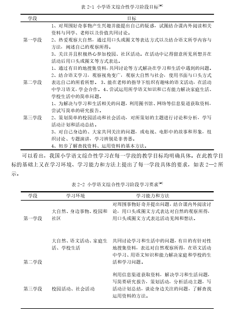
小学语文综合性学习阶段目标
来源:本站原创
发布人:王昌平
 
发布时间:2020-09-25
 
浏览次数: